Asset Publisher
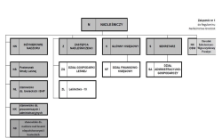
ORGANIZACJA
NADLEŚNICZY - mgr inż. Dariusz SZULC
ZASTĘPCA. NADLEŚNICZEGO - mgr inż. Wojciech ŚLICZNER
GŁÓWNY KSIĘGOWY - mgr inż. Agnieszka BARTCZAK
SEKRETARZ NADLEŚNICTWA - mgr inż. Wojciech BŁOCH
INŻYNIEROWIE NADZORU:
- leśnictwa: Porażynko, Sworzyce, Gnin, Wioska i Głodno - mgr inż. Rafał SZELEJEWSKI
- leśnictwa: Wąsowo, Mniszek, Róża, Porażyn, Bukowiec Stary, Aleksandrowo i Krzewina - inż. Wojciech NIEMIEC
DZIAŁ GOSPODARKI LEŚNEJ:
- Hodowla lasu, nasiennictwo i selekcja, administrator SILP, Leśna Mapa Numeryczna - mgr inż. Anna Jędrzejczak
- Ochrona lasu, ochrona przyrody - mgr inż. Małgorzata Kałek
- Marketing, portal leśno-drzewny, e-drewno, sprzedaż drewna - mgr inż. Magdalena Wyrwał
- Użytkowanie lasu - mgr inż. Anna Macherska-Malecha
- Edukacja i promocja, ochrona przeciwpożarowa, zagospodarowanie turystyczne - mgr inż. Tomasz Kałek
- Stan posiadania, urządzenie lasu - mgr inż. Stanisław Skrzetuski
DZIAŁ FINANSOWO-KSIĘGOWY:
- Finanse i usługi - mgr Małgorzata Liskowiak
- Finanse i zakupy - mgr Karolina Janowska
- Sprawy podatkowe - mgr Michał Halasz
- Płace - Klaudia Balcerek
POSTERUNEK STRAŻY LEŚNEJ:
- Komendant - inż. Zbigniew Kosztowny
- Strażnik - Jędrzej Bejga
STANOWISKO DS. PRACOWNICZYCH:
- Kadry - Joanna Muszyńska
SEKRETARIAT:
- mgr Iwona Czapracka
DZIAŁ ADMINISTRACYJNO-GOSPODARCZY:
- Sprawy administracyjne, infrastruktura - mgr inż. Anna Szymczyk
- Melioracje, drogi leśne, gospodarka łąkowo-rolna, fundusze UE - mgr Robert Kandulski
STANOWISKO DS. GOSPODARKI ŁOWIECKIEJ:
- mgr inż. Bartosz Roesler
STANOWISKO DS. BHP I NADZORU NAD LASAMI NIEPAŃSTWOWYMI
- inż. Marcin Dziechciarek
STAŻYŚCI:
- Kacper Tullin
LEŚNICTWA:
Porażynko:
- Leśniczy - inż. Wiesław Czapracki
- Podleśniczy - mgr inż. Piotr Hładczuk
Sworzyce:
- Leśniczy - inż. Damian Kasprzak
- Podleśniczy - inż. Ewa Nowak
Gnin:
- Leśniczy - inż. Radosław Borowski
- Instruktor techniczny - inż. Mateusz Kattenbach
Wioska:
- Leśniczy - inż. Maciej Kuleczka
- Podeśniczy - mgr inż. Wojciech Ratajczak
Wąsowo:
- Leśniczy - mgr inż. Marcin Kamieniarz
- Podleśniczy - inż. Maciej Bińczak
Mniszek:
- Leśniczy - mgr inż. Tomasz Pieprzyk
- Podleśniczy - mgr inż. Magdalena Tomczak
Róża:
- Leśniczy - mgr inż. Roman Andrzejewski
- Podleśniczy - mgr inż. Jerzy Kocinski
Porażyn:
- Leśniczy - inż. Tomasz Kowalski
- Podleśniczy - Tomasz Kattenbach
Bukowiec Stary:
- Leśniczy - mgr inż. Łukasz Kołacz
- Podleśniczy - Krystian Mikosz
Aleksandrowo:
- Leśniczy - mgr inż. Michał Piątyszek
- Podleśniczy - Michał Ciesielski
Krzewina:
- Leśniczy - mgr inż. Wojciech Ścieszka
- Podleśniczy - inż. Zbigniew Piechota
Głodno:
- Leśniczy - inż. Daniel Kędziora
- Podleśniczy - Jarosław Kałek
OŚRODEK SZKOLENIOWO-WYPOCZYNKOWY:
- Kierownik - mgr Alina Bednarek
- Starszy referent - inż. Bartosz Wittchen
